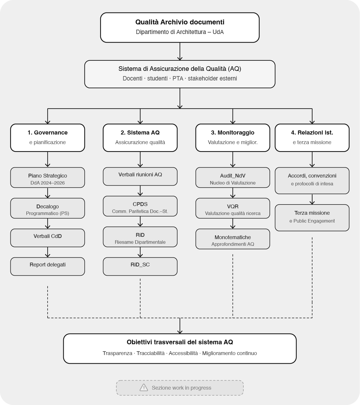
Qualità Archivio documenti